
3D Modeling is the basis for our
engineering. That is the only place where productivity is paramount.
You can have all the PLM/MBE gurus debating data management, but it
does not add one smidgeon of productivity to the design process.
Top down or In-Context modeling is
the most productive feature of 3D CAD. Most systems tout this but
each part is still an external part. We are talking about a single
model of multi-object design environment. Both of the systems we
represent offer this as the "normal" design process. Thereby
increasing your productivity 20 to 30%.
In these exercises I not only focus on modeling techniques, but
also on much more productive systems to do our designs. I hope you
enjoy them and learn something. If you are in management, understand
that all 3D CAD systems are not the same. Cutting your engineering
costs is very simple. Even your legacy data is not a problem. Please
feel free to give me a call. There are millions of man hours wasted
every day with poor modeling techniques and ineffective 3D CAD
systems that cost a fortune. Productive 3D CAD systems do not have
to be expensive.
Joe Brouwer
206-842-0360
I am
doing the below assembly for an exercise showing my modeling
techniques and, of course, our superior 3D CAD
solutions.

3D CAD Modeling Techniques
I saw the following video challenges on linkedin
and thought I would give it a try on ZW3D.
These exercises have become incredibly
popular and I have follow up by showing more examples of
this 3D modeling technique!
ZW3D vs Fusion 360
ZW3D vs Solidworks
ZW3D vs Creo
ZW3D vs NX
ZW3D vs CATIA
ZW3D vs Inventor
These exercises started out to show the benefits of
ZW3D over these systems, but
quickly turned into a study of modeling techniques. Take a look at a few of
them, they will open your eyes to a much different and more productive way of
modeling. It really has more to do with modeling technique than it has to do
with the 3D CAD systems. I have found that I do 3D modeling as compared to
the conventional tedious and time consuming constrained 2D sketching. Of course, having a more productive 3D CAD
system doesn't hurt.
ZW3D, being a
sketch based program is very similar to the Pro/e
clones. It is very easy for those users
to get up and running with ZW3D. It has a few operation that
are a bit more streamlined. The benefits over the other systems
are the multi-object environment (top down design) with the integrated drawing. You can
do parts, assemblies and drawings in one file. It also offers
designing with primitive shapes, this alone is a 10 to 20% increase
in productivity over constrained sketching.
These exercises have become incredibly
popular and I have follow up by showing more examples of
this 3D modeling technique!
We will be doing a
couple of parts each weekend in both IronCAD and ZW3D. I hope you
enjoy these exercises and hopefully they may lead to increasing your
productivity.
Please review lessons:
3D Modeling Techniques ZW3D Lesson One
3D Modeling Techniques ZW3D Lesson Two
3D Modeling Techniques ZW3D Lesson Three
We will bring up the Center Grinder file:
Since we created this file as a multi-object the ZW3D Manager
automatically comes up. It shows the assembly and all the component
parts to this point.

We will select the
center grinder assembly and we will see the existing parts. We will
right click on the Center Grinder assembly and select "insert
component". Again I want to reiterate this is not a true single
model environment. Each part is still like a external reference
except that it resides in the same file.

Now we
insert the Shaft as a new part.
Note: ZW3D's Multi-Object
top down design is an incredible time saver. Especially for the
individual design. Which is most of us. Even in large companies a
designer is given a sub-assembly to develop.

This
step automatically puts us in the "edit part" mode that shows the
other parts as ghosted. They are available for reference as you
will see. We also have the "open part" mode which has only the
single part available. You can make these external individual parts
as required.
Note: I have surprisingly found that ZW3D is a
superior top down design program. I have worked with many top down
design packages (There are only 4 that I know of) and ZW3D is
incredibly productive.

Now
will will begin on modeling the shaft. We are going to design in
top down or in context design. We will go to the assembly menu and
reference an edge.

We now
insert a primitive cylinder using the center of the reference
entity. I think this is one of the few programs that allow a
reference graphic drive an extrusion. This feature was available in CADKEY
where planes were implied.

We
add the blends to the ends and sketch the groove on the bottom. We
create the sketching plane on the end of the shaft and select the Z
axis for the up direction.

Now we
skectch the cut for the grooves.

We
exit and extrude the profile to the defined depth.

I just
realized that the shaft and yoke are an assembly. I will now insert
a new component called Shaft Assy and drag the shaft into it then
insert a new part called yoke. We will rotated it to get to the
location to design in context. I design in context to have the parts
in car or aircraft position. I do this so I can work back and forths
with ironCAD.

We
will now create the yoke by creating reference on the end of the
shaft. We insert a primitive cylinder, locate it and size it.

We
again insert a primitive cylinder on the center of the face of the
existing cylinder and size it

Now we
will again insert a primitive cylinder at the center of the face and
size it.

We
will now make the outside cut by sketching the profile. First we
will insert a plane to work with.

We now
create the sketch. Here is the sketch with some of the graphics I
used to create the profile.

Here is the
final profile with the lines trimmed, extended or deleted.

We
will add the radii before we make this cut

Now to
extrude the profile.

Add
the last hole and we are done with the part.

We
will now add the Tapered pin that gets drilled at assembly. We will
again insert a new component under the Shaft assembly.

We
create a reference circle that we will use to create a plane. Whew,
these planes are a bit of a hassle. I am not used to it but getting
better.

Now
for the taper pin sketch which we will be revolving.

Now we
have the pin. We will not create the hole in the parts.

We now
insert another component under the center grinder assembly and name
it Coupling ring. Another plane.

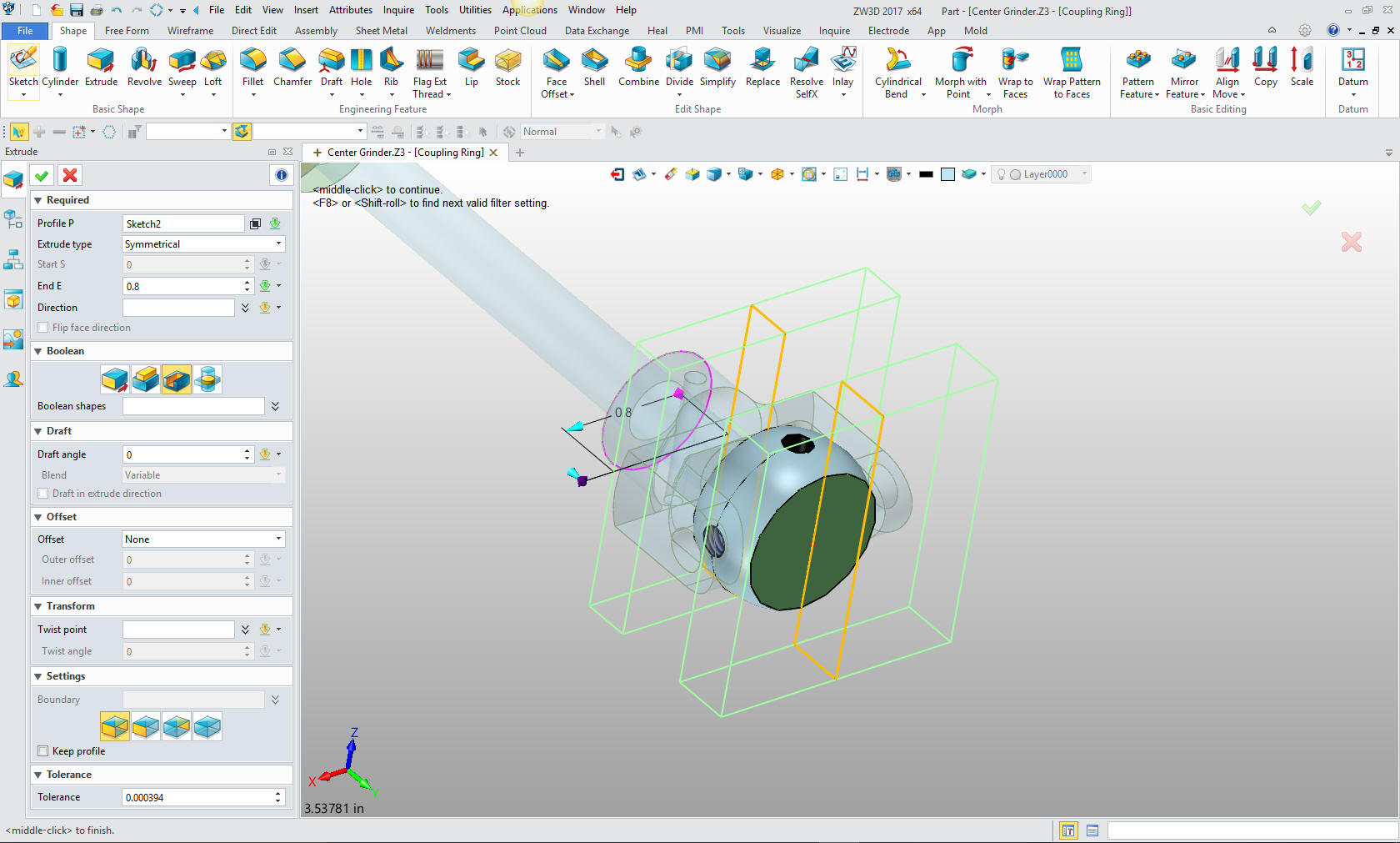
Now we insert a primitive sphere and size it.

We
will add the threaded holes prior to the cuts to make sure the go
through the sphere.

With
the holes done we will create the sketch cut for the sphere. I have
been going to wire frame to select the plane. But you can zoom out
and the planes stay the same size allowing you to select the plane.
Not a big deal but save a bit of time.

Here the sketch. I create a vertical line off the center of the
sphere, then offset .250, then trim, extend and delete the lines. No
constraints.

The final profile.

Now we
extrude the cut.

We
insert a cylinder at the center of the affected face and we are done
with the part.

We
have to create another place at the center of the sphere to create
the holes.

We insert the component Coupling Screw under the top Center Grinder
assy. We create a reference circle and create a plane in the center.

I
sketch the coupling screw for a revolve. Showing you when you design
in context you will evaluate which design process to use depending
on the supporting graphics or mating parts. There is no face to
insert the cylinders. I could create the head of the screw and
inserted cylinder, but speed is our focus.
Again I create
the sketch with offset lines, trimming, extending and deleting. All
3D CAD system allow for this type of sketching.

Final profile. The only reason I focus on this is that I have seen
how many of you were trained to sketch. That process was developed
in 1988 with introduction of Pro/e. It was very convolute and an
overkill for designing part. Wasting hours of time. As you designed
in Pro/e you would do it in such a way as to have the drawing almost
automatically detailed. Remember the purpose of 3D CAD prior to CNC
was to provided a drawing.

Revolve the profile.

Now
the slot on top by inserting a primitive block and sizeing

Now add the
threads and we are done with the screw.

We
pattern the screws

We
need two yokes so we will insert a yoke in the top Grinder Center
assembly and locate it.

Whew,
we only have two parts left. Now for the check nut.

This
time I referenced a face so I could align my primitive cylinder. I
locate and size it.

Now
for the slots. Again I emphasize how I sketch. I created a vertical
line on the center, created a circle the size of the outer radius
and defined the lines and offset, trim, extend and delete.

Here
is the final profile.

We
extrude and pattern

Now
for the threaded hole and we are done.

There
are two check nuts so I will insert another and locate.

Now
for the key. We create reference curved to use in the sketch. I
know, I know, a bit unconventional. But design in context is a bit
different. I am sure this is quite new to many of you. I am just
trying to show another way of modeling.

Now
to sketch the cylinder.

Now to
extrude, we will make it a bit over sized since we are going to use
the flange and shaft for reference for our next cut.

We
will now make the final sketch.

Now to
extrude and we are done with our parts.

Here
is the completed part to date.

Here
is an exploded view, yes in one file.

Here
are the views defined in the 2D sheet generated from the Center
Grinder assembly. We add the dimensions and we
are completely done with the part. Please remember, we have done
this all in one file. Think it through!

Here
is the original. I did add some dims that were not defined.

Now for lesson Five:
3D
Modeling Techniques ZW3D Lesson Five
If you would like
to try ZW3D, please download for a 30 day evaluation.
Download ZW3D
Give me a call if you have any
questions. I can set up a skype or go to meeting to show this part
or answer any of your questions on the operation of IronCAD. It
truly is the very best conceptual 3D CAD system.
TECH-NET Engineering Services!
We sell and
support IronCAD and ZW3D Products and provide engineering
services throughout the USA and Canada!
Why TECH-NET Sells IronCAD and ZW3D
If you are interested in adding professional
hybrid modeling capabilities or looking for a new solution to
increase your productivity, take some time to download a fully
functional 30 day evaluation and play with these packages. Feel free
to give me a call if you have any questions or would like an on-line
presentation.
For more informationg or to download IronCAD or ZW3D
Joe Brouwer 206-842-0360
|
| |
|